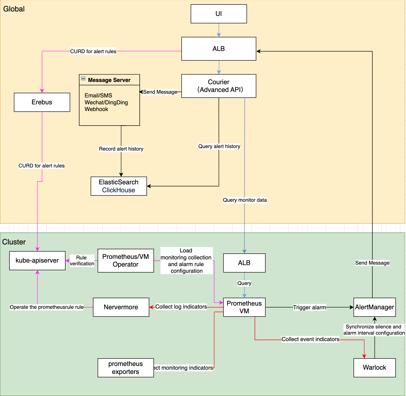
Monitoring Module Architecture

Overall Architecture Explanation

The monitoring system consists of the following core functional modules:

  1. Monitoring System
    • Data Collection and Storage: Collecting and persisting monitoring metrics from multiple sources
    • Data Query and Visualization: Providing flexible query and visualization capabilities for monitoring data
  2. Alerting System
    • Alert Rule Management: Configuring and managing alert policies
    • Alert Triggering and Notification: Evaluating alert rules and dispatching notifications
    • Real-time Alert Status: Providing a real-time view of the current alert status of the system
  3. Notification System
    • Notification Configuration: Managing notification templates, contact groups, and policies
    • Notification Server: Managing the configuration of various notification channels

Monitoring System

Data Collection and Storage

  1. Prometheus/VictoriaMetrics Operator Responsibilities:
    • Load and validate monitoring collection configurations
    • Load and validate alert rule configurations
    • Synchronize configurations to Prometheus/VictoriaMetrics instances
  2. Sources of Monitoring Data:
    • Nevermore: Generates log-related metrics
    • Warlock: Generates event-related metrics
    • Prometheus/VictoriaMetrics: Discovers and collects various exporters' metrics via ServiceMonitor

Data Query and Visualization

  1. Monitoring Data Query Process:

    • The browser initiates a query request (Path: /platform/monitoring.alauda.io/v1beta1)
    • ALB forwards the request to the Courier component
    • Courier API processes the query:
      • Built-in Metrics: Obtains PromQL through the indicators interface and queries
      • Custom Metrics: Directly forwards PromQL to the monitoring component
    • The monitoring dashboard retrieves data and displays it
  2. Monitoring Dashboard Management Process:

    • Users access the global cluster ALB (Path: /kubernetes/cluster_name/apis/ait.alauda.io/v1alpha2/MonitorDashboard)
    • ALB forwards the request to the Erebus component
    • Erebus routes the request to the target monitoring cluster
    • The Warlock component is responsible for:
      • Validating the legality of the monitoring dashboard configuration
      • Managing the MonitorDashboard CR resource

Alerting System

Alert Rule Management

The alert rule configuration process:

  1. Users access the global cluster ALB (Path: /kubernetes/cluster_name/apis/monitoring.coreos.com/v1/prometheusrules)
  2. The request passes through ALB -> Erebus -> target cluster kube-apiserver
  3. Responsibilities of each component:
    • Prometheus/VictoriaMetrics Operator:
      • Validating the legality of alert rules
      • Managing PrometheusRule CR
    • Nevermore: Listening for and processing log alert metrics
    • Warlock: Listening for and processing event alert metrics

Alert Processing Workflow

  1. Alert Evaluation:
    • PrometheusRule/VMRule defines alert rules
    • Prometheus/VictoriaMetrics evaluates rules periodically
  2. Alert Notification:
    • Alerts are sent to Alertmanager once triggered
    • Alertmanager -> ALB -> Courier API
    • Courier API is responsible for dispatching notifications
  3. Alert Storage:
    • Alert history is stored in ElasticSearch/ClickHouse

Real-time Alert Status

  1. Status Collection:
    • The global cluster Courier generates metrics:
      • cpaas_active_alerts: Current active alerts
      • cpaas_active_silences: Current silence configurations
    • Global Prometheus collects every 15 seconds
  2. Status Display:
    • The front-end queries and displays real-time status via Courier API

Notification System

Notification Configuration Management

The management process for notification templates, notification contact groups, and notification policies is as follows:

  1. Users access the standard API of the global cluster via a browser
    • Access path: /apis/ait.alauda.io/v1beta1/namespaces/cpaas-system
  2. Managing related resources:
    • Notification Template: apiVersion: "ait.alauda.io/v1beta1", kind: "NotificationTemplate"
    • Notification Contact Group: apiVersion: "ait.alauda.io/v1beta1", kind: "NotificationGroup"
    • Notification Policy: apiVersion: "ait.alauda.io/v1beta1", kind: "Notification"
  3. Courier is responsible for:
    • Validating the legality of notification templates
    • Validating the legality of notification contact groups
    • Validating the legality of notification policies

Notification Server Management

  1. Users access the global cluster's ALB via a browser
    • Access path: /kubernetes/global/api/v1/namespaces/cpaas-system/secrets
  2. Managing and submitting notification server configurations
    • Resource name: platform-email-server
  3. Courier is responsible for:
    • Validating the legality of the notification server configuration